湖北省最新征地拆迁补偿标准
发布时间:2017-04-25
湖北省最新征地拆迁补偿标准
征地拆迁补偿标准是征收集体土地的综合补偿标准,由土地补偿费和安置补助费两部分组成(不包含青苗补偿费、地上附着物补偿费)。
各地应按照省国土资源厅同期发布的征地补偿安置倍数、修正系数及青苗补偿标准确定不同地类的补偿费用。
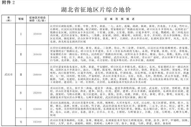
湖北省最新征地拆迁补偿标准:























湖北省最新征地拆迁补偿标准
征地拆迁补偿标准是征收集体土地的综合补偿标准,由土地补偿费和安置补助费两部分组成(不包含青苗补偿费、地上附着物补偿费)。
各地应按照省国土资源厅同期发布的征地补偿安置倍数、修正系数及青苗补偿标准确定不同地类的补偿费用。
湖北省最新征地拆迁补偿标准:























本网站内容及图片来源于网络,
如有侵权或错误请联系我们删除! 返回